公司简介
广州金升阳科技有限公司成立于1998年,注册资本达2亿元,为广东省制造业500强企业、国家级专精特新“小巨人”企业,是集研发、生产、销售于一体服务全球的电源解决方案提供商。我们自主设计机壳开关电源、模块电源、信号隔离器等产品,始终致力于为工业、医疗、能源、电力、轨道交通、智能交通、智慧城市等领域提供一站式电源解决方案,为客户提供“无忧电源”。模板。
氛围优
轻松开放的工作环境,暖心友好的文化活动,创新好玩的兴趣社团。
工作地点
技术研发类:广州、武汉、长沙
技术营销类:覆盖广州、深圳、上海、苏州、杭州、北京、天津、青岛、重庆、郑州等全国多城市
其他类:广州、怀化
薪资待遇
Compensation package
技术研发岗
博士48-60万 硕士24-32万 本科14-20万
技术支持岗&综合管理岗
硕士14-20万 本科12-17万
面向对象
海内外2025.8-2026.7应届毕业生
福利
5天8小时、带薪假(年假/婚假/产假等)、 年度体检/旅游、节假福利、免费食宿(广州/怀化)等。
JOIN US
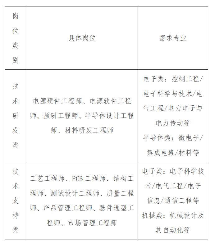
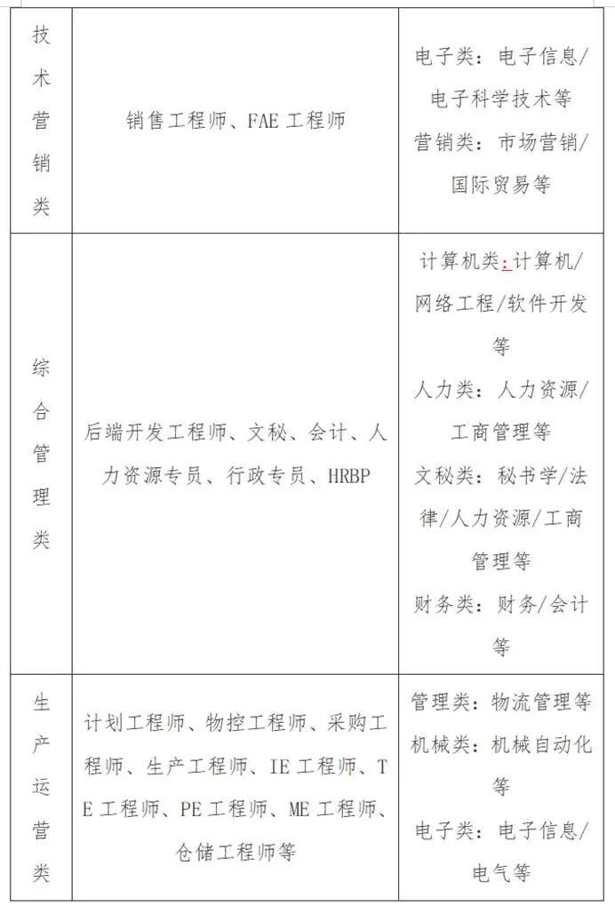
招聘岗位


申请流程及方式
网申 → 线上笔试 → 视频/现场面试 → 发放offer
1.招聘官网https://mornsun.zhiye.com/
2. 内部推荐快人一步:寻找金升阳内部人员内推,享有“优先筛选、优先面试”双重特权
3. 便捷网申网一键投递:关注“金升阳人”微信公众号,点击“人才招聘”-“校园招聘”
互动交流
QQ互动交流群:
808093986(集团)/ 949068236(怀化)
发送验证信息“姓名+学校+专业+意向岗位”加入群聊,把握最新校招动态。
联系我们
集团人力资源中心覃小姐
020-62878800
怀化子公司人事部郑小姐
0745-8670950
广州理工学院 人工智能学院
邮编:510540